ゆるジャンプカウンター

1日3回1分で変わる、スマホ連動型ジャンプ計測アプリ

1. ゆるジャンプカウンターとは?

ゆるジャンプカウンターの内容説明

「ゆるジャンプカウンター」は、1日3回、1分間のジャンプ習慣をサポートするWebアプリです。
※PC非対応で、スマホのみサポートしております。
スマホの加速度センサーを利用してジャンプをリアルタイムでカウントし、日々の継続を可視化します。

1日3回ゆるジャンプをすると起きる効能

ゆるジャンプ(縄跳びをしないジャンプ動作)は、考えている以上に以上に効率的な有酸素運動です。

  • 短時間で高い脂肪燃焼: 1分間のジャンプは、ウォーキング約20分間に相当する運動効果があると言われています。
  • むくみの解消: 第2の心臓と呼ばれる「ふくらはぎ」を刺激することで、下半身の血流とリンパの流れを改善します。
  • 骨密度のアップ: 垂直方向の刺激により、骨にカルシウムを定着させる細胞を活性化させます。
  • 内臓下垂の改善: 体幹を意識してジャンプすることで、下がってしまった内臓を正しい位置に戻すサポートをします。

2. アプリ機能・画面紹介

  • 計測ページ: 3秒のカウントダウン後、1分間の計測がスタート。BGMと共にジャンプ数をカウントします。
  • 設定画面: 性別・年齢・身長・体重を登録。個人のデータに基づいた正確なカロリー計算を行います 。
  • 計測完了ページ: 合計ジャンプ数と消費カロリー(METs 11.0で算出 )を表示。ユーザーを励ますメッセージが表示されます。
  • 履歴ページ(カレンダー): 1日の達成状況(3回以上で達成マーク)をカレンダー形式で確認できます 。
  • SNSシェア機能: 計測結果を画像やテキストでX(旧Twitter)などにシェアし、仲間と励まし合えます。

3. 安心・便利な履歴保存

本アプリは、面倒な会員登録なしですぐに利用可能です。

  • データの保存先: ブラウザ内の安全な領域(ローカルストレージ)に保存されます 。
  • 保存期間: 履歴データは、計測日から30日間保持されます 。
  • 自動整理機能: アプリ起動時に30日を過ぎた古いデータは自動で削除されるため、スマホの容量を圧迫しません 。

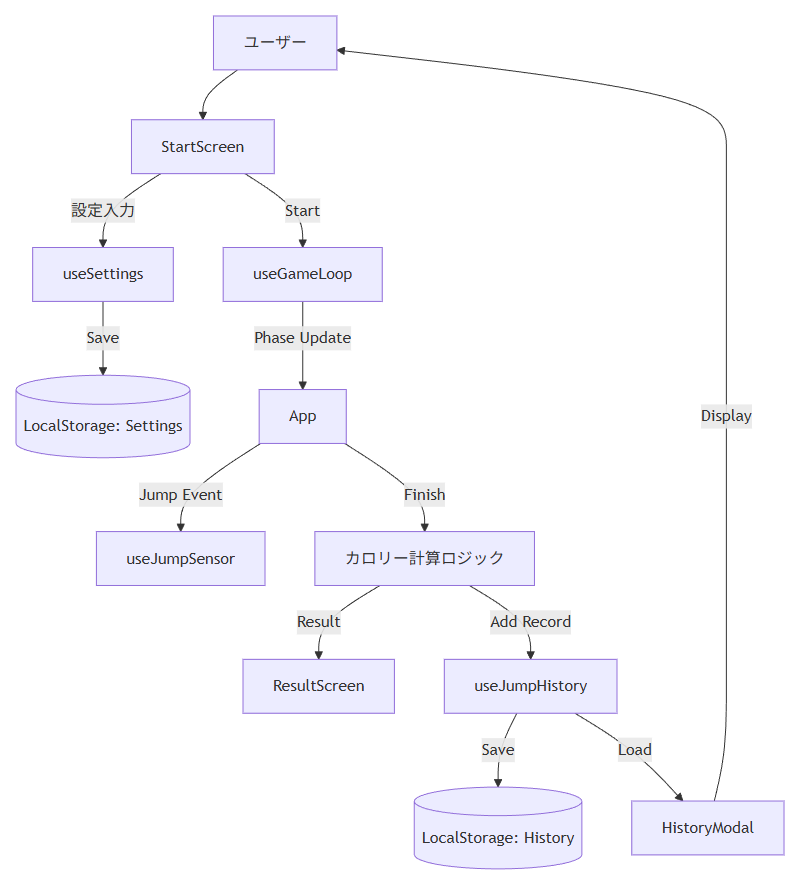
4. 実装アーキテクチャ(開発者向け)

本アプリは、最新のWeb標準技術を用いて構築されています。

アーキテクチャ図

技術仕様ハイライト

  • フロントエンド: React (Vite) を採用した高速なSPA構成 。
  • センサー制御: DeviceMotionEvent を活用し、スマホの加速度から正確なジャンプを検知 。
  • 消費カロリー計算: METs法を用いた精緻な計算式を採用 。
  • 計算式:1.05 ✕ 11.0(METs) ✕ 1/60(時間) ✕ 体重(kg)
  • データ管理: useJumpHistory カスタムフックにより、30日の有効期限管理を自動化 。

5. 変更履歴

  • v1.0.0: 初版リリース。ジャンプ計測、カロリー計算、ローカル履歴保存機能を実装。
  • v1.0.1: iOSにおけるモーションセンサー許可の挙動を改善。

コメント

タイトルとURLをコピーしました